4.1. 取込処理¶
4.1.1. 処理フロー¶
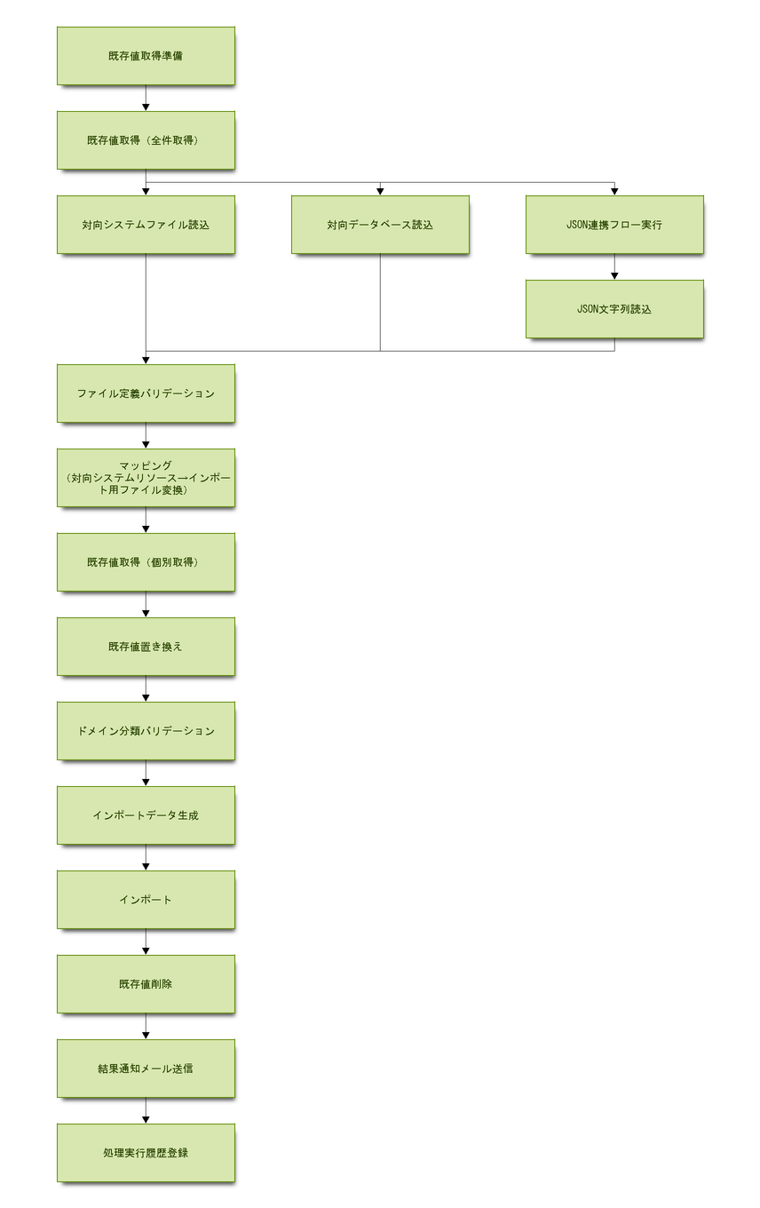
取込処理フローを記載します。
4.1.2. 処理説明¶
4.1.2.1. 既存値取得準備¶
取込設定で差分抽出設定されている場合、またはマッピング定義項目明細で既存値置き換え設定されている場合は、取込対象のテーブルから登録済みデータ(既存値)を取得する必要があります。当処理では、上記の条件により既存値取得が必要なドメイン分類を抽出し、既存値取得方法を設定します。注釈
既存値取得方法について既存値の取得方法は以下の2種類の方法があり、Accel-KNIGHT設定ファイル(imic-constant.properties)でドメイン分類毎(テーブル毎)に設定しています。初期設定値は「全件取得」ですが、必要に応じて変更することが可能です。
全件取得intra-mart標準API(IM-共通マスタエクスポートAPI/アプリケーション共通マスタエクスポートAPI/TableMaintenanceエクスポートAPI)を使用して既存データを全件取得し、既存値一時保存テーブル(Accel-KNIGHT内部処理用テーブル)に登録します。当方法で実行した場合、既存データ件数が多い場合は処理速度が遅くなる可能性があります。また、運用環境のメモリ割り当てによってはメモリ不足エラーが発生する可能性があります。 個別取得IM-共通マスタ/アカウント・ロール情報の場合は、intra-mart標準APIを使用し、対向システムリソースのレコード毎に既存データを取得します。業務テーブルの場合は、対向システムリソースのレコード毎に対象テーブルにSQL(SELECT)を発行し、既存データを取得します。既存データが取得できた場合は、既存値一時保存テーブル(Accel-KNIGHT内部処理用テーブル)に登録します。当方法で実行した場合、対向システムリソースのデータ件数が多い場合は処理速度が遅くなる可能性があります。当方法に対応しているドメイン分類は、現時点で下記ドメイン分類のみとなります。
IM-共通マスタ ユーザ IM-共通マスタ 組織所属/所属役職 IM-共通マスタ パブリックグループ所属/所属役割 アカウント テーマ 日付表示形式 アカウント属性 アカウント付与ロール アプリケーションライセンス 業務テーブル設定ファイルの設定値については、『Accel-KNIGHT セットアップガイド - 設定ファイル - Accel-KNIGHTの設定ファイル - imic-constant.properties - バッチ内部処理における設定値』を参照してください。
4.1.2.2. 既存値取得(全件取得)¶
既存値取得準備処理にて抽出したドメイン分類に紐づくテーブルデータを、intra-mart標準API(IM-共通マスタエクスポートAPI/アプリケーション共通マスタエクスポートAPI/TableMaintenanceエクスポートAPI)を使用して取得し、既存値一時保存テーブルに登録します。※既存値取得方法が「全件取得」のドメイン分類が対象です。
4.1.2.2.1. アプリケーション共通マスタ¶
アプリケーション共通マスタ エクスポート設定取込設定情報を元に、アプリケーション共通マスタのエクスポート設定を行います。ドメイン分類に応じて、以下のアプリケーション共通マスタエクスポート用ファイルパスを設定します。
[設定ファイル imic-constant.properties 【既存値取得用アプリケーション共通マスタ エクスポートファイルパス】]¶ 名称 設定名 初期設定値 既存値取得用共通エクスポートファイルパス IMIC.BATCH.IM_MASTER.NEWEST.DATA.TMP_EXP_CONFIG.COMMON.PATH imic/im_master/data/tmp_exp/%LOGIN_GROUP_ID%/%EXECUTE_ID%/ アカウント情報ファイルパス IMIC.BATCH.APP_MASTER.XML.NEWEST.DATA.TMP_EXP_CONFIG.ACCOUNT.FILE.VALUE account/account.xml ロールマスタ情報ファイルパス IMIC.BATCH.APP_MASTER.XML.NEWEST.DATA.TMP_EXP_CONFIG.ROLE.FILE.VALUE role/role.xml※既存値取得用共通エクスポートファイルパス+各ドメイン分類のエクスポートファイルパスを設定します。※<ストレージパス>/public/storage/<テナントID>/をルートとした相対パスになります。※「%LOGIN_GROUP_ID%」には、テナントIDが設定されます。※「%EXECUTE_ID%」には、処理実行IDが設定されます。※アプリケーション共通マスタ情報は、ドメインカテゴリ単位にファイルが出力されます。
アプリケーション共通マスタ エクスポート実行アプリケーション共通マスタ エクスポートAPIを実行します。 アプリケーション共通マスタ エクスポートファイル読込「アプリケーション共通マスタ エクスポート実行」でエクスポートされたXMLファイルを読み込みます。※エクスポートファイルは、当処理でデータの読み込みが完了した時点で削除されます。
4.1.2.2.2. IM-共通マスタ¶
IM-共通マスタ エクスポート設定取込設定情報を元に、IM-共通マスタのエクスポート設定を行います。
[設定ファイル imic-constant.properties 【IM-共通マスタ エクスポート設定ファイルパス】]¶ 名称 設定名 初期設定値 IM-共通マスタ標準エクスポート設定ファイル配置箇所※スナップショットエクスポート IMIC.BATCH.IM_MASTER.CSV.EXPORT_CONFIG.PATH imic/im_master/config/export_config.xml IM-共通マスタ標準エクスポート設定ファイル配置箇所※全期間エクスポート IMIC.BATCH.IM_MASTER.XML.EXPORT_CONFIG.PATH imic/im_master/config/export_config.xml※<ストレージパス>/public/storage/<テナントID>/をルートとした相対パスになります。※ エクスポート設定ファイルは編集しないでください。ドメイン分類に応じて、以下のIM-共通マスタエクスポート用ファイルパスを設定します。
[設定ファイル imic-constant.properties 【既存値取得用IM-共通マスタ エクスポートファイルパス(スナップショットエクスポート)】]¶ 名称 設定名 初期設定値 既存値取得用共通エクスポートファイルパス IMIC.BATCH.IM_MASTER.NEWEST.DATA.TMP_EXP_CONFIG.COMMON.PATH imic/im_master/data/tmp_exp/%LOGIN_GROUP_ID%/%EXECUTE_ID%/ ユーザ分類ファイルパス IMIC.BATCH.IM_MASTER.CSV.NEWEST.DATA.TMP_EXP_CONFIG.USER-CATEGORY.CATEGORY.FILE.VALUE user-category/user-category/user-category.csv ユーザ分類項目ファイルパス IMIC.BATCH.IM_MASTER.CSV.NEWEST.DATA.TMP_EXP_CONFIG.USER-CATEGORY.ITEM.FILE.VALUE user-category/user-category-item/user-category-item.csv ユーザファイルパス IMIC.BATCH.IM_MASTER.CSV.NEWEST.DATA.TMP_EXP_CONFIG.USER.USER.FILE.VALUE user/user/user.csv ユーザ分類所属ファイルパス IMIC.BATCH.IM_MASTER.CSV.NEWEST.DATA.TMP_EXP_CONFIG.USER.ATTACH-ITEM.FILE.VALUE user/user-attach-item/user-attach-item.csv 組織ファイルパス IMIC.BATCH.IM_MASTER.CSV.NEWEST.DATA.TMP_EXP_CONFIG.COMPANY.DEPARTMENT.FILE.VALUE company/department/department.csv 組織内包ファイルパス IMIC.BATCH.IM_MASTER.CSV.NEWEST.DATA.TMP_EXP_CONFIG.COMPANY.INCLUSION.FILE.VALUE company/department-inclusion/department-inclusion.csv 役職ファイルパス IMIC.BATCH.IM_MASTER.CSV.NEWEST.DATA.TMP_EXP_CONFIG.COMPANY.POST.FILE.VALUE company/department-post/department-post.csv 組織所属/所属役職ファイルパス IMIC.BATCH.IM_MASTER.CSV.NEWEST.DATA.TMP_EXP_CONFIG.COMPANY.ATTACH-USER.FILE.VALUE company/department-attach-user/department-attach-user.csv 組織分類ファイルパス IMIC.BATCH.IM_MASTER.CSV.NEWEST.DATA.TMP_EXP_CONFIG.COMPANY.CATEGORY.FILE.VALUE company/department-category/department-category.csv 組織分類項目ファイルパス IMIC.BATCH.IM_MASTER.CSV.NEWEST.DATA.TMP_EXP_CONFIG.COMPANY.ITEM.FILE.VALUE company/department-category-item/department-category-item.csv 組織分類所属ファイルパス IMIC.BATCH.IM_MASTER.CSV.NEWEST.DATA.TMP_EXP_CONFIG.COMPANY.ATTACH-ITEM.FILE.VALUE company/department-category-attach-item/department-category-attach-item.csv パブリックグループ分類ファイルパス IMIC.BATCH.IM_MASTER.CSV.NEWEST.DATA.TMP_EXP_CONFIG.PUBLIC-GROUP-CATEGORY.CATEGORY.FILE.VALUE public-group-category/public-group-category/public-group-category.csv パブリックグループ分類項目ファイルパス IMIC.BATCH.IM_MASTER.CSV.NEWEST.DATA.TMP_EXP_CONFIG.PUBLIC-GROUP-CATEGORY.ITEM.FILE.VALUE public-group-category/public-group-category-item/public-group-category-item.csv パブリックグループファイルパス IMIC.BATCH.IM_MASTER.CSV.NEWEST.DATA.TMP_EXP_CONFIG.PUBLIC-GROUP.PUBLIC-GROUP.FILE.VALUE public-group/public-group/public-group.csv パブリックグループ内包ファイルパス IMIC.BATCH.IM_MASTER.CSV.NEWEST.DATA.TMP_EXP_CONFIG.PUBLIC-GROUP.INCLUSION.FILE.VALUE public-group/public-group-inclusion/public-group-inclusion.csv 役割ファイルパス IMIC.BATCH.IM_MASTER.CSV.NEWEST.DATA.TMP_EXP_CONFIG.PUBLIC-GROUP.ROLE.FILE.VALUE public-group/public-group-role/public-group-role.csv パブリックグループ所属/所属役割ファイルパス IMIC.BATCH.IM_MASTER.CSV.NEWEST.DATA.TMP_EXP_CONFIG.PUBLIC-GROUP.ATTACH-USER.FILE.VALUE public-group/public-group-attach-user/public-group-attach-user.csv パブリックグループ分類所属ファイルパス IMIC.BATCH.IM_MASTER.CSV.NEWEST.DATA.TMP_EXP_CONFIG.PUBLIC-GROUP.ATTACH-ITEM.FILE.VALUE public-group/public-group-attach-item/public-group-attach-item.csv 会社グループファイルパス IMIC.BATCH.IM_MASTER.CSV.NEWEST.DATA.TMP_EXP_CONFIG.COMPANY-GROUP.COMPANY-GROUP.FILE.VALUE company-group/company-group/company-group.csv 会社グループ内包ファイルパス IMIC.BATCH.IM_MASTER.CSV.NEWEST.DATA.TMP_EXP_CONFIG.COMPANY-GROUP.INCLUSION.FILE.VALUE company-group/company-group-inclusion/company-group-inclusion.csv 会社グループ所属ファイルパス IMIC.BATCH.IM_MASTER.CSV.NEWEST.DATA.TMP_EXP_CONFIG.COMPANY-GROUP.ATTACH-COMPANY.FILE.VALUE company-group/company-group-attach-company/company-group-attach-company.csv※既存値取得用共通エクスポートファイルパス+各ドメイン分類のエクスポートファイルパスを設定します。※<ストレージパス>/public/storage/<テナントID>/をルートとした相対パスになります。※「%LOGIN_GROUP_ID%」には、テナントIDが設定されます。※「%EXECUTE_ID%」には、処理実行IDが設定されます。
[設定ファイル imic-constant.properties 【既存値取得用IM-共通マスタ エクスポートファイルパス(全期間エクスポート)】]¶ 名称 設定名 初期設定値 既存値取得用共通エクスポートファイルパス IMIC.BATCH.IM_MASTER.NEWEST.DATA.TMP_EXP_CONFIG.COMMON.PATH imic/im_master/data/tmp_exp/%LOGIN_GROUP_ID%/%EXECUTE_ID%/ ユーザファイルパス IMIC.BATCH.IM_MASTER.XML.NEWEST.DATA.TMP_EXP_CONFIG.USER.FILE.VALUE user/user.xml ユーザ分類ファイルパス IMIC.BATCH.IM_MASTER.XML.NEWEST.DATA.TMP_EXP_CONFIG.USER-CATEGORY.FILE.VALUE user-category/user-category.xml 組織ファイルパス IMIC.BATCH.IM_MASTER.XML.NEWEST.DATA.TMP_EXP_CONFIG.COMPANY.FILE.VALUE company/company.xml パブリックグループファイルパス IMIC.BATCH.IM_MASTER.XML.NEWEST.DATA.TMP_EXP_CONFIG.PUBLIC-GROUP.FILE.VALUE public-group/public-group.xml パブリックグループ分類ファイルパス IMIC.BATCH.IM_MASTER.XML.NEWEST.DATA.TMP_EXP_CONFIG.PUBLIC-GROUP-CATEGORY.FILE.VALUE public-group-category/public-group-category.xml 会社グループファイルパス IMIC.BATCH.IM_MASTER.XML.NEWEST.DATA.TMP_EXP_CONFIG.COMPANY-GROUP.FILE.VALUE company-group/company-group.xml※既存値取得用共通エクスポートファイルパス+各ドメイン分類のエクスポートファイルパスを設定します。※<ストレージパス>/public/storage/<テナントID>/をルートとした相対パスになります。※「%LOGIN_GROUP_ID%」には、テナントIDが設定されます。※「%EXECUTE_ID%」には、処理実行IDが設定されます。※全期間エクスポートの場合は、ドメインカテゴリ単位にファイルが出力されます。注釈
IM-共通マスタのエクスポート方法についてマッピング定義の設定内容により、エクスポート方法が異なります。 レコード単位期間指定取込設定のマッピング定義の場合は「全期間エクスポート」、その他は「スナップショットエクスポート」となります。レコード単位期間指定取込については、『Accel-KNIGHT 取込・出力設定リファレンス - 取込処理設定 - レコード単位期間指定取込』を参照してください。
IM-共通マスタ エクスポート実行IM-共通マスタ エクスポートAPIを実行します。※スナップショットエクスポートの場合、取込設定で指定した取込基準開始日時点の情報を取得します。※全期間エクスポートの場合、取込開始日で指定した開始日にかかわらず全期間分の情報を取得します。 IM-共通マスタ エクスポートファイル読込「IM-共通マスタ エクスポート実行」でエクスポートされたCSVファイルまたはXMLファイルを読み込みます。※エクスポートファイルは、当処理でデータの読み込みが完了した時点で削除されます。 既存値一時保存テーブル登録「IM-共通マスタ エクスポートファイル読込」で読み込んだすべてのデータを既存値一時保存テーブルに登録します。※既存値一時保存テーブルに登録したデータは、取込処理が完了した時点で削除されます。
4.1.2.2.3. 業務テーブル¶
業務テーブル エクスポート設定取込設定情報を元に、業務テーブルのエクスポート設定を行います。※業務テーブルのエクスポート処理は、intra-mart標準 TableMaintenance機能を使用しています。以下の業務テーブルエクスポート用ファイルパスを設定します。
[設定ファイル imic-constant.properties 【既存値取得用業務テーブル エクスポートファイルパス】]¶ 名称 設定名 初期設定値 既存値取得用共通エクスポートファイルパス IMIC.BATCH.BIZ_DATA.NEWEST.DATA.TMP_EXP_CONFIG.COMMON.PATH imic/biz_data/data/tmp_exp/%LOGIN_GROUP_ID%/%EXECUTE_ID%/ 業務テーブルデータファイルパス IMIC.BATCH.BIZ_DATA.CSV.NEWEST.DATA.TMP_EXP_CONFIG.BIZ-DATA.FILE.VALUE %CONNECT_ID%/%TABLE_NAME%/%TABLE_NAME%.csv※既存値取得用共通エクスポートファイルパス+業務テーブルデータファイルパスを設定します。※<ストレージパス>/public/storage/<テナントID>/をルートとした相対パスになります。※「%LOGIN_GROUP_ID%」には、テナントIDが設定されます。※「%EXECUTE_ID%」には、処理実行IDが設定されます。※「%CONNECT_ID%」には、シェアードデータベースの接続IDが設定されます。テナントデータベースの場合は「#TENANT#」が設定されます。※「%TABLE_NAME%」には、ドメイン分類ID(テーブル物理名)が設定されます。
業務テーブル エクスポート実行TableMaintenance エクスポートAPIを実行します。 業務テーブル エクスポートファイル読込「業務テーブル エクスポート実行」でエクスポートされたCSVファイルを読み込みます。※エクスポートファイルは、当処理でデータの読み込みが完了した時点で削除されます。 既存値一時保存テーブル登録「業務テーブル エクスポートファイルデータ読込」で読み込んだすべてのデータを既存値一時保存テーブルに登録します。※既存値一時保存テーブルに登録したデータは、取込処理が完了した時点で削除されます。
4.1.2.3. 対向システムファイル読込¶
取込実行画面からの実行の場合取込実行画面で指定されたファイルパスのファイルを読み込みます。 取込実行画面以外からの実行の場合取込設定に設定された、マッピング定義に紐づいている取込ファイル定義のファイルパスのファイルを読み込みます。
4.1.2.4. 対向データベース読込¶
取込設定に設定された、マッピング定義に紐づいている取込ファイル定義のデータベースを読み込みます。
4.1.2.5. JSON連携フロー実行¶
取込設定に設定された、マッピング定義に紐づいている取込ファイル定義のJSON連携フローID(取込)のロジックフローを実行しJSON文字列を取得します。
4.1.2.6. JSON文字列読込¶
取得したJSON文字列を読み込みます。
4.1.2.7. ファイル定義バリデーション¶
読み込んだ対向システムリソースのデータに対して、取込ファイル定義のチェック条件でバリデーションチェックを行います。
4.1.2.8. マッピング(対向システムリソース→インポート用ファイル変換)¶
取込対象判定マッピング定義に「取込対象判定ロジック」が設定されている場合、設定されたプログラムを実行し、対向システムリソースデータのレコード毎に取込対象か否かを判定します。実行結果が「取込対象外」となったレコードは、取込データから除外します。 マッピング対向システムリソースデータと取込対象の各ドメイン分類に紐づくエンティティ項目をマッピングします。・マッピング定義項目明細に「固定値」が設定されている場合、設定された固定値を対象のエンティティ項目に設定します。・マッピング定義項目明細に「値変換」が設定されている場合、設定されたKey-Value設定のValue値に変換した値を対象のエンティティ項目に設定します。・マッピング定義項目明細に「変換ロジック」が設定されている場合、設定されたプログラムを実行し、実行結果を対象のエンティティ項目に設定します。
4.1.2.9. 既存値取得(個別取得)¶
既存値取得準備処理にて抽出したドメイン分類に紐づくテーブルデータをintra-mart標準APIを使用して取得し、既存値一時保存テーブルに登録します。※既存値取得方法が「個別取得」のドメイン分類が対象です。
4.1.2.9.1. アプリケーション共通マスタ¶
アプリケーション共通マスタ情報取得API実行マッピング(対向システムリソース→インポート用ファイル変換)処理でマッピングした取込データのレコード毎に、アプリケーション共通マスタ情報取得APIを実行し既存データを取得します。 既存値一時保存テーブル登録「アプリケーション共通マスタ情報取得API実行」で既存データが取得できた場合、取得したデータを既存値一時保存テーブルに登録します。※既存値一時保存テーブルに登録したデータは取込処理が完了した時点で削除されます。
4.1.2.9.2. IM-共通マスタ¶
IM-共通マスタ情報取得API実行マッピング(対向システムリソース→インポート用ファイル変換)処理でマッピングした取込データのレコード毎に、IM-共通マスタ情報取得APIを実行し既存データを取得します。※通常は取込設定で指定した取込基準開始日時点の情報を取得しますが、レコード単位期間指定取込の場合はレコード毎に設定されている取込基準開始日時点の情報を取得します。※レコード単位期間指定取込については、『Accel-KNIGHT 取込・出力設定リファレンス - 取込処理設定 - レコード単位期間指定取込』を参照してください。 既存値一時保存テーブル登録「IM-共通マスタ情報取得API実行」で既存データが取得できた場合、取得したデータを既存値一時保存テーブルに登録します。※既存値一時保存テーブルに登録したデータは取込処理が完了した時点で削除されます。
4.1.2.9.3. 業務テーブル¶
業務テーブルデータ取得マッピング(対向システムリソース→インポート用ファイル変換)処理でマッピングした取込データのレコード毎に、対象テーブルにSQL(SELECT)を発行し既存データを取得します。 既存値一時保存テーブル登録「業務テーブルデータ取得」で既存データが取得できた場合、取得したデータを既存値一時保存テーブルに登録します。※既存値一時保存テーブルに登録したデータは取込処理が完了した時点で削除されます。
4.1.2.10. 既存値置き換え¶
マッピング定義項目明細で既存値置き換え設定されており、マッピング後の取込データの項目値がブランクの場合、既存値一時保存テーブルから対象のデータを取得し、ブランクを当該項目の値に置き換えます。※既存値一時保存テーブルに対象のレコードが存在しない場合は、ブランクのままとなります。
4.1.2.11. ドメイン分類バリデーション¶
マッピング後の取込データに対して、IM-共通マスタ/アプリケーション共通マスタ標準の入力定義、業務テーブル定義に応じたバリデーションを行います。
4.1.2.12. インポートデータ生成¶
4.1.2.12.1. アプリケーション共通マスタ¶
アプリケーション共通マスタ インポート用データ生成マッピング後の取込データをintra-mart標準の取込ファイルレイアウトに成形してインポート用データを生成します。同一取込ファイル内に主キーが同じレコードが存在する場合、主キーが同じレコード内で最終行のレコードをインポート用データとして生成します。 差分抽出取込設定で差分抽出設定されている場合、生成したインポート用データと既存値一時保存テーブルに登録されているデータを比較し、変更があるレコードのみを取込対象データとして抽出します。注釈
差分抽出について差分抽出は、対向システムリソースデータと既存値一時保存テーブルデータ共にインポート用データのフォーマットに変換した上で比較を行います。この時、対向システムリソースデータ項目でマッピング対象外の項目に差異があったとしても、取込対象の項目ではないため、差分とはみなしません。また、改行の挿入、削除、位置の変更等、改行のみを追加または変更したレコードについては差分とはみなされませんので取込対象外となります。
4.1.2.12.2. IM-共通マスタ¶
IM-共通マスタ インポート用データ生成マッピング後の取込データをintra-mart標準の取込ファイルレイアウトに成形してインポート用データを生成します。同一取込ファイル内に主キーが同じレコードが存在する場合、主キーが同じレコード内で最終行のレコードをインポート用データとして生成します。注釈
内包系データの生成IM-共通マスタ標準のインポート仕様では、通常は新規/更新対象のレコードのみをファイルに定義すればよいのですが、「組織内包」「パブリックグループ内包」「会社グループ内包」といった階層構造を表現する情報では、そのとき(基準日時点)の階層構造全体を表したファイルを用意する必要があります。レコードであった | つまり、変更が1としても対象の情報の全レコードを定義する必要があります。Accel-KNIGHTでは、内包系の情報についても対向ファイル側には変更対象のレコードのみ用意すれば正常に取り込むことができます。IM-共通マスタインポート用ファイルを生成する際に、intra-martに登録されているマスタ情報を参照して階層構造全体を表す+差分を適用したデータを生成し、intra-martに取り込みます。このため、対向システムリソースから取り込む内包系データの件数とAccel-KNIGHTが生成するIM-共通マスタインポート用ファイルの件数が一致しない事象が発生する可能性がありますが正常な動作です。 国際化対応データの生成「ユーザ」「組織」「パブリックグループ」といった国際化に対応しているエンティティの取込で複数ロケールのレコードが存在する場合、「ソートキー」「削除フラグ」等の非国際化項目は、同一レコード(複数ロケール)レコード内で最終レコードの非国際化項目の値に統一されます。
差分抽出取込設定で差分抽出設定されている場合、生成したインポート用データと既存値一時保存テーブルに登録されているデータを比較し、変更があるレコードのみを取込対象データとして抽出します。内包系データについては、上記「内包系データの生成」に記載の仕様上、差分抽出設定にかかわらず常に既存データとの比較を行います。注釈
差分抽出について差分抽出は、対向システムリソースデータと既存値一時保存テーブルデータ共にインポート用データのフォーマットに変換した上で比較を行います。この時、対向システムリソースデータ項目でマッピング対象外の項目に差異があったとしても、取込対象の項目ではないため、差分とはみなしません。また、改行の挿入、削除、位置の変更等、改行のみを追加または変更したレコードについては差分とはみなされませんので取込対象外となります。 レコード単位期間指定取込についてレコード単位期間指定取込の場合、取込基準開始日/取込基準終了日も差分抽出の比較対象となります。例えば、マッピング対象の各項目値に差異がないとしても、取込基準開始日または取込基準終了日が一時保存テーブルに登録されている日付と異なる場合は取込対象となります。レコード単位期間指定取込については、『Accel-KNIGHT 取込・出力設定リファレンス - 取込処理設定 - レコード単位期間指定取込』を参照してください。
4.1.2.12.3. 業務テーブル¶
業務テーブル インポート用データ生成マッピング後取込データをAccel-KNIGHTのマスタに登録済みの業務テーブルレイアウトに成形してインポート用データを生成します。同一取込ファイル内に主キーが同じレコードが存在する場合、主キーが同じレコード内で最終行のレコードをインポート用データとして生成します。 差分抽出取込設定で差分抽出設定されている場合、生成したインポート用データと既存値一時保存テーブルに登録されているデータを比較し、変更があるレコードのみを取込対象データとして抽出します。注釈
差分抽出について差分抽出は、対向システムリソースデータと既存値一時保存テーブルデータ共にインポート用データのフォーマットに変換した上で比較を行います。この時、対向システムリソースデータ項目でマッピング対象外の項目に差異があったとしても、取込対象の項目ではないため、差分とはみなしません。また、改行の挿入、削除、位置の変更等、改行のみを追加または変更したレコードについては差分とはみなされませんので取込対象外となります。 業務テーブルのカラム数についてAccel-KNIGHTにて連携する業務テーブルは、カラム数が200カラム以内のテーブルを想定しています。カラム数が201以上のテーブルを連携対象とした場合、差分(変更)がないレコードも取込対象となる場合があります。
4.1.2.13. インポート¶
4.1.2.13.1. アプリケーション共通マスタ¶
アプリケーション共通マスタ インポート用ファイル出力「インポートデータ生成」処理にて生成したインポート用データを、Accel-KNIGHT設定ファイル(imic-constant.properties)に設定されているアプリケーション共通マスタインポートファイルパスに出力します。
[設定ファイル imic-constant.properties 【アプリケーション共通マスタ インポート用ファイルパス】]¶ 名称 設定名 初期設定値 共通インポートファイルパス IMIC.BATCH.IM_MASTER.IMPORT_CONFIG.COMMON.PATH imic/im_master/data/import/%LOGIN_GROUP_ID%/%EXECUTE_IMPEXP_ID%/%EXECUTE_ID%/ アカウント情報ファイルパス IMIC.BATCH.APP_MASTER.XML.IMPORT_CONFIG.ACCOUNT.FILE.VALUE account/account{0}.xml ロールマスタ情報ファイルパス IMIC.BATCH.APP_MASTER.XML.IMPORT_CONFIG.ROLE.FILE.VALUE role/role{0}.xml※共通インポートファイルパス+各ドメイン分類のファイルパスに出力します。※<ストレージパス>/public/storage/<テナントID>/をルートとした相対パスになります。※アプリケーション共通マスタ情報はドメインカテゴリ単位にファイルを出力します。※「%LOGIN_GROUP_ID%」には、テナントIDが設定されます。※「%EXECUTE_IMPEXP_ID%」には、取込処理IDが設定されます。※「%EXECUTE_ID%」には、処理実行IDが設定されます。※「{0}」には、ファイル番号が設定されます。
アプリケーション共通マスタ インポート実行アプリケーション共通マスタ インポートAPIを実行します。
4.1.2.13.2. IM-共通マスタ¶
IM-共通マスタ インポート用ファイル出力「インポートデータ生成」処理にて生成したインポート用データを、Accel-KNIGHT設定ファイル(imic-constant.properties)に設定されているIM-共通マスタインポートファイルパスに出力します。
[設定ファイル imic-constant.properties 【IM-共通マスタ インポート用ファイルパス】]¶ 名称 設定名 初期設定値 共通インポートファイルパス IMIC.BATCH.IM_MASTER.IMPORT_CONFIG.COMMON.PATH imic/im_master/data/import/%LOGIN_GROUP_ID%/%EXECUTE_IMPEXP_ID%/%EXECUTE_ID%/ ユーザ分類ファイルパス IMIC.BATCH.IM_MASTER.CSV.IMPORT_CONFIG.USER-CATEGORY.CATEGORY.FILE.VALUE user-category/user-category/user-category{0}.csv ユーザ分類項目ファイルパス IMIC.BATCH.IM_MASTER.CSV.IMPORT_CONFIG.USER-CATEGORY.ITEM.FILE.VALUE user-category/user-category-item/user-category-item{0}.csv ユーザファイルパス IMIC.BATCH.IM_MASTER.CSV.IMPORT_CONFIG.USER.USER.FILE.VALUE user/user/user{0}.csv ユーザ分類所属ファイルパス IMIC.BATCH.IM_MASTER.CSV.IMPORT_CONFIG.USER.ATTACH-ITEM.FILE.VALUE user/user-attach-item/user-attach-item{0}.csv 組織ファイルパス IMIC.BATCH.IM_MASTER.CSV.IMPORT_CONFIG.COMPANY.DEPARTMENT.FILE.VALUE company/department/department{0}.csv 組織内包ファイルパス IMIC.BATCH.IM_MASTER.CSV.IMPORT_CONFIG.COMPANY.INCLUSION.FILE.VALUE company/department-inclusion/department-inclusion{0}.csv 役職ファイルパス IMIC.BATCH.IM_MASTER.CSV.IMPORT_CONFIG.COMPANY.POST.FILE.VALUE company/department-post/department-post{0}.csv 組織所属/所属役職ファイルパス IMIC.BATCH.IM_MASTER.CSV.IMPORT_CONFIG.COMPANY.ATTACH-USER.FILE.VALUE company/department-attach-user/department-attach-user{0}.csv 組織分類ファイルパス IMIC.BATCH.IM_MASTER.CSV.IMPORT_CONFIG.COMPANY.CATEGORY.FILE.VALUE company/department-category/department-category{0}.csv 組織分類項目ファイルパス IMIC.BATCH.IM_MASTER.CSV.IMPORT_CONFIG.COMPANY.ITEM.FILE.VALUE company/department-category-item/department-category-item{0}.csv 組織分類所属ファイルパス IMIC.BATCH.IM_MASTER.CSV.IMPORT_CONFIG.COMPANY.ATTACH-ITEM.FILE.VALUE company/department-category-attach-item/department-category-attach-item{0}.csv パブリックグループ分類ファイルパス IMIC.BATCH.IM_MASTER.CSV.IMPORT_CONFIG.PUBLIC-GROUP-CATEGORY.CATEGORY.FILE.VALUE public-group-category/public-group-category/public-group-category{0}.csv パブリックグループ分類項目ファイルパス IMIC.BATCH.IM_MASTER.CSV.IMPORT_CONFIG.PUBLIC-GROUP-CATEGORY.ITEM.FILE.VALUE public-group-category/public-group-category-item/public-group-category-item{0}.csv パブリックグループファイルパス IMIC.BATCH.IM_MASTER.CSV.IMPORT_CONFIG.PUBLIC-GROUP.PUBLIC-GROUP.FILE.VALUE public-group/public-group/public-group{0}.csv パブリックグループ内包ファイルパス IMIC.BATCH.IM_MASTER.CSV.IMPORT_CONFIG.PUBLIC-GROUP.INCLUSION.FILE.VALUE public-group/public-group-inclusion/public-group-inclusion{0}.csv 役割ファイルパス IMIC.BATCH.IM_MASTER.CSV.IMPORT_CONFIG.PUBLIC-GROUP.ROLE.FILE.VALUE public-group/public-group-role/public-group-role{0}.csv パブリックグループ所属/所属役割ファイルパス IMIC.BATCH.IM_MASTER.CSV.IMPORT_CONFIG.PUBLIC-GROUP.ATTACH-USER.FILE.VALUE public-group/public-group-attach-user/public-group-attach-user{0}.csv パブリックグループ分類所属ファイルパス IMIC.BATCH.IM_MASTER.CSV.IMPORT_CONFIG.PUBLIC-GROUP.ATTACH-ITEM.FILE.VALUE public-group/public-group-attach-item/public-group-attach-item{0}.csv 会社グループファイルパス IMIC.BATCH.IM_MASTER.CSV.IMPORT_CONFIG.COMPANY-GROUP.COMPANY-GROUP.FILE.VALUE company-group/company-group/company-group{0}.csv 会社グループ内包ファイルパス IMIC.BATCH.IM_MASTER.CSV.IMPORT_CONFIG.COMPANY-GROUP.INCLUSION.FILE.VALUE company-group/company-group-inclusion/company-group-inclusion{0}.csv 会社グループ所属ファイルパス IMIC.BATCH.IM_MASTER.CSV.IMPORT_CONFIG.COMPANY-GROUP.ATTACH-COMPANY.FILE.VALUE company-group/company-group-attach-company/company-group-attach-company{0}.csv※共通インポートファイルパス+各ドメイン分類のファイルパスに出力します。※<ストレージパス>/public/storage/<テナントID>/をルートとした相対パスになります。※「%LOGIN_GROUP_ID%」には、テナントIDが設定されます。※「%EXECUTE_IMPEXP_ID%」には、取込処理IDが設定されます。※「%EXECUTE_ID%」には、処理実行IDが設定されます。※「{0}」には、ファイル番号が設定されます。
[設定ファイル imic-constant.properties 【IM-共通マスタ インポート用ファイルパス(レコード単位期間指定取込)】]¶ 名称 設定名 初期設定値 共通インポートファイルパス IMIC.BATCH.IM_MASTER.IMPORT_CONFIG.COMMON.PATH imic/im_master/data/import/%LOGIN_GROUP_ID%/%EXECUTE_IMPEXP_ID%/%EXECUTE_ID%/ ユーザファイルパス IMIC.BATCH.IM_MASTER.CSV.IMPORT_CONFIG.TERM.USER.USER.FILE.VALUE term/user/user/%term%/user{0}.csv ユーザ分類所属ファイルパス IMIC.BATCH.IM_MASTER.CSV.IMPORT_CONFIG.TERM.USER.ATTACH-ITEM.FILE.VALUE term/user/user-attach-item/%term%/user-attach-item{0}.csv 組織ファイルパス IMIC.BATCH.IM_MASTER.CSV.IMPORT_CONFIG.TERM.COMPANY.DEPARTMENT.FILE.VALUE term/company/department/%term%/department{0}.csv 役職ファイルパス IMIC.BATCH.IM_MASTER.CSV.IMPORT_CONFIG.TERM.COMPANY.POST.FILE.VALUE term/company/department-post/%term%/department-post{0}.csv 組織所属/所属役職ファイルパス IMIC.BATCH.IM_MASTER.CSV.IMPORT_CONFIG.TERM.COMPANY.ATTACH-USER.FILE.VALUE term/company/department-attach-user/%term%/department-attach-user{0}.csv 組織分類所属ファイルパス IMIC.BATCH.IM_MASTER.CSV.IMPORT_CONFIG.TERM.COMPANY.ATTACH-ITEM.FILE.VALUE term/company/department-category-attach-item/%term%/department-category-attach-item{0}.csv パブリックグループファイルパス IMIC.BATCH.IM_MASTER.CSV.IMPORT_CONFIG.TERM.PUBLIC-GROUP.PUBLIC-GROUP.FILE.VALUE term/public-group/public-group/%term%/public-group{0}.csv 役割ファイルパス IMIC.BATCH.IM_MASTER.CSV.IMPORT_CONFIG.TERM.PUBLIC-GROUP.ROLE.FILE.VALUE term/public-group/public-group-role/%term%/public-group-role{0}.csv パブリックグループファイル所属/所属役割ファイルパス IMIC.BATCH.IM_MASTER.CSV.IMPORT_CONFIG.TERM.PUBLIC-GROUP.ATTACH-USER.FILE.VALUE term/public-group/public-group-attach-user/%term%/public-group-attach-user{0}.csv パブリックグループ分類所属ファイルパス IMIC.BATCH.IM_MASTER.CSV.IMPORT_CONFIG.TERM.PUBLIC-GROUP.ATTACH-ITEM.FILE.VALUE term/public-group/public-group-attach-item/%term%/public-group-attach-item{0}.csv 会社グループファイルパス IMIC.BATCH.IM_MASTER.CSV.IMPORT_CONFIG.TERM.COMPANY-GROUP.COMPANY-GROUP.FILE.VALUE term/company-group/company-group/%term%/company-group{0}.csv 会社グループ所属ファイルパス IMIC.BATCH.IM_MASTER.CSV.IMPORT_CONFIG.TERM.COMPANY-GROUP.ATTACH-COMPANY.FILE.VALUE term/company-group/company-group-attach-company/%term%/company-group-attach-company{0}.csv※共通インポートファイルパス+各ドメイン分類のファイルパスに出力します。※<ストレージパス>/public/storage/<テナントID>/をルートとした相対パスになります。※「%LOGIN_GROUP_ID%」には、テナントIDが設定されます。※「%EXECUTE_IMPEXP_ID%」には、取込処理IDが設定されます。※「%EXECUTE_ID%」には、処理実行IDが設定されます。※「%term%」には、取込基準期間(「[取込基準開始日]_[取込基準終了日]」)が設定されます。※{0}には、ファイル番号が設定されます。※レコード単位期間指定取込の場合は、レコード毎に指定している取込基準期間単位でインポート用ファイルが作成されます。※レコード単位期間指定取込については、『Accel-KNIGHT 取込・出力設定リファレンス - 取込処理設定 - レコード単位期間指定取込』を参照してください。
IM-共通マスタインポート設定取込設定の情報を元に、IM-共通マスタのインポート設定を行います。
[設定ファイル imic-constant.properties 【IM-共通マスタ インポート設定ファイルパス】]¶ 名称 設定名 初期設定値 IM-共通マスタ標準インポート設定ファイル配置箇所 IMIC.BATCH.IM_MASTER.CSV.IMPORT_CONFIG.PATH imic/im_master/config/import_config.xml※ 設定値には、<ストレージパス>/public/storage/<テナントID>/をルートとした相対パスになります。※ インポート設定ファイルは編集しないでください。
IM-共通マスタ インポート実行IM-共通マスタ インポートAPIを実行します。
4.1.2.13.3. 業務テーブル¶
業務テーブル インポート用ファイル出力「インポートデータ生成」処理にて生成したインポート用データを、Accel-KNIGHT設定ファイル(imic-constant.properties)に設定されている業務テーブルインポートファイルパスに出力します。
[設定ファイル imic-constant.properties 【TableMaintenance(業務テーブル)インポート用ファイルパス】]¶ 名称 設定名 初期設定値 共通インポートファイルパス IMIC.BATCH.BIZ_DATA.IMPORT_CONFIG.COMMON.PATH imic/biz_data/data/import/%LOGIN_GROUP_ID%/%EXECUTE_IMPEXP_ID%/%EXECUTE_ID%/ 業務テーブルデータファイルパス IMIC.BATCH.BIZ_DATA.CSV.IMPORT_CONFIG.BIZ-DATA.FILE.VALUE %CONNECT_ID%/%TABLE_NAME%/{0}/%TABLE_NAME%.csv※共通インポートファイルパス+業務テーブルデータファイルパスに出力します。※<ストレージパス>/public/storage/<テナントID>/をルートとした相対パスになります。※「%LOGIN_GROUP_ID%」には、テナントIDが設定されます。※「%EXECUTE_IMPEXP_ID%」には、取込処理IDが設定されます。※「%EXECUTE_ID%」には、処理実行IDが設定されます。※「%CONNECT_ID%」には、シェアードデータベースの接続IDが設定されます。(テナントデータベースの場合は”#TENANT#”が設定されます。)※「%TABLE_NAME%」には、対象テーブル物理名が設定されます。※{0}には、ファイル番号が設定されます。
業務テーブルインポート設定業務テーブルのインポート設定を行います。業務テーブルのインポート処理は、intra-mart標準 TableMaintenance機能を使用しています。TableMaintenanceインポート用パラメータは、汎用コードマスタ.分類コード(IMIC_CMN_M_CODE.CLASS_CODE)=”C0028”の設定で管理しています。管理している設定パラメータは以下の通りです。
[汎用コードマスタで管理するTableMaintenanceインポート用パラメータ]¶ 分類コード コード 分類名 初期設定値 C0028 01 最大エラーサイズ 1 C0028 02 中間コミット件数間隔(件) 0 C0028 03 日付フォーマット yyyy/MM/dd|HH:mm:ss C0028 04 数値フォーマット # C0028 05 Null値として扱う文字列 (NULL) C0028 06 Null値として扱う文字列(文字列型用) (NULL) C0028 07 インサート・モード false C0028 08 洗い替えモード false C0028 09 エラーデータ存在時のコミット false C0028 10 ファイルエンコーディング UTF-8TableMaintenceインポートにて設定可能なパラメータの詳細については、『Accel-KNIGHT 取込・出力設定リファレンス - 汎用コードマスタ設定』を参照してください。
業務テーブル インポート実行TableMaintenance インポートAPIを実行します。
4.1.2.14. 既存値削除¶
既存値取得処理にて登録した既存値一時保存テーブルのデータを全て削除します。
4.1.2.15. 結果通知メール送信¶
取込設定で通知メールの送信を行います。
4.1.2.16. 処理実行履歴登録¶
取込処理の実行履歴を登録します。
